生态环境部等三部委发布2023年电力碳足迹因子数据
2025-01-2725

关于发布2023年电力碳足迹因子数据的公告
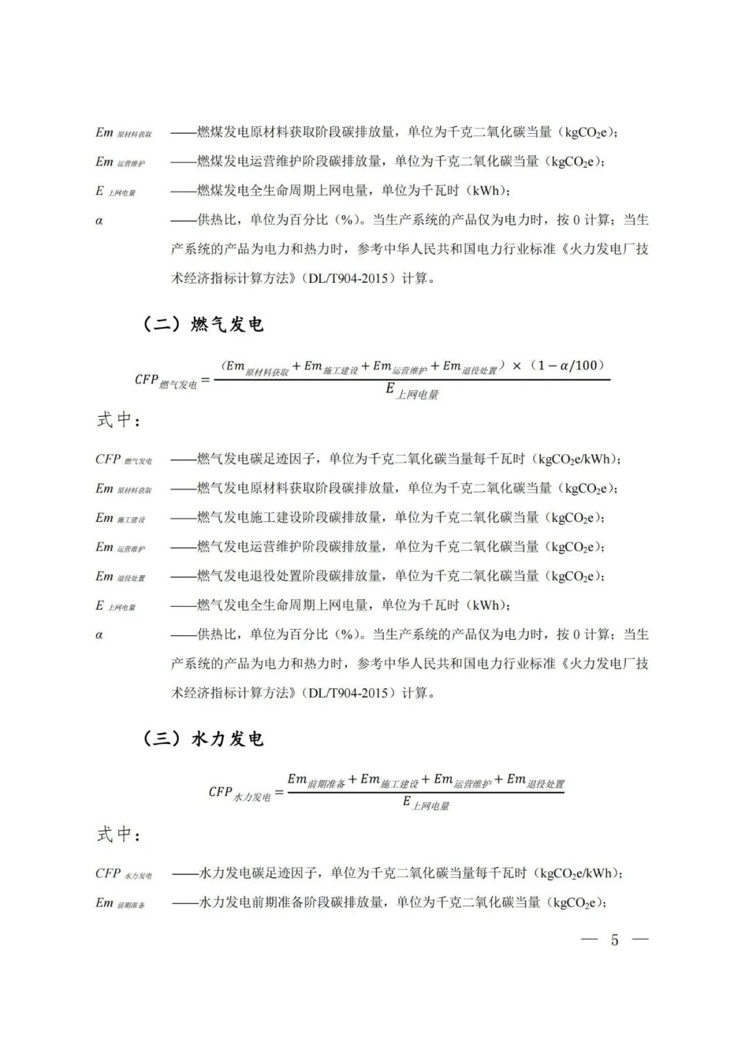
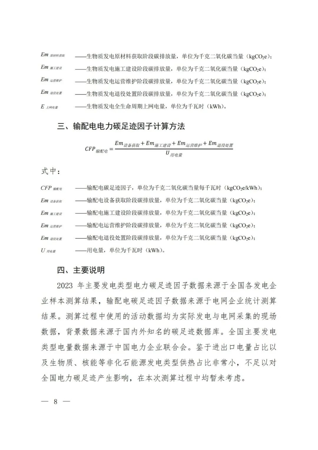
为落实《关于建立碳足迹管理体系的实施方案》相关要求,生态环境部、国家统计局、国家能源局组织中国电力企业联合会等单位计算了2023年燃煤发电、燃气发电、水力发电、核能发电、风力发电、光伏发电、光热发电、生物质发电碳足迹因子和输配电碳足迹因子以及全国电力平均碳足迹因子,供各行业产品核算电力生产和消费产生的碳足迹使用。特此公告。
生态环境部
国家统计局
国家能源局
2025年1月17日
生态环境部办公厅2025年1月21日印发






1、本公众号部分转载的文章、图文、视频来自网络,其著作权(版权)和文责归原作者所有,如有侵权,请联系删除(微信:zz-Oct-08);2、本公众号的原创文章,其版权和文责属于中国气体协会公众号;
点我访问原文链接